
1. Se realizó la cita con Osman para ver el tema de desbordes de llamadas entre los conmutadores de Arcos y
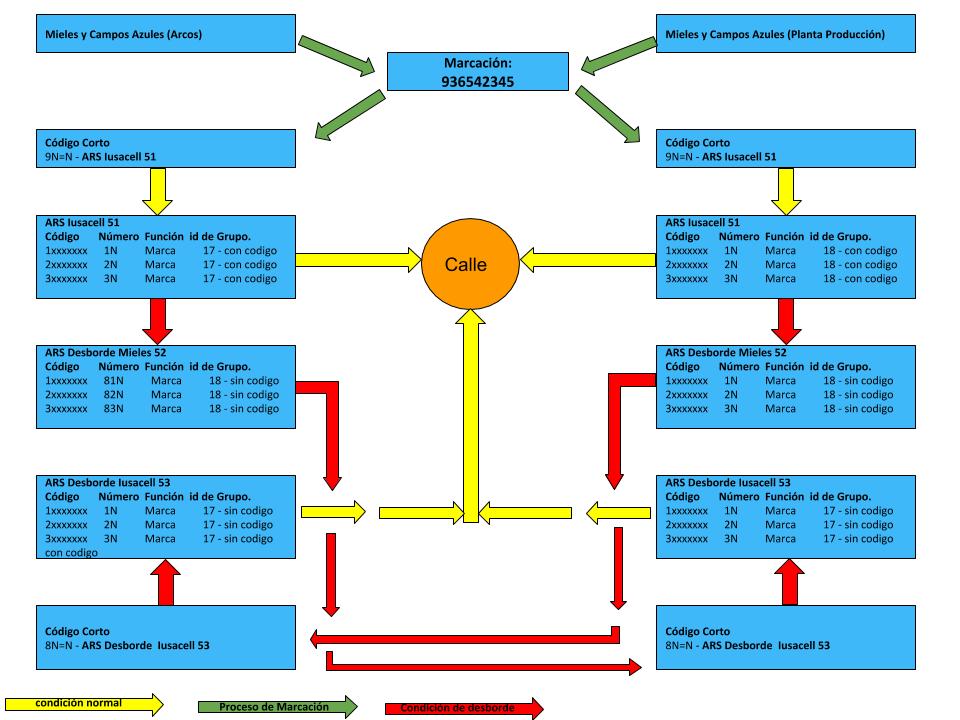
2. Se realizó la configuración primero creando 2 ARS´S en cada conmutador (Arcos y mieles)
* ARS Desborde Mieles para hacer el desborde a el otro conmutador cuando fallan las lineas SIP, se crea el ARS anteponiendo el dígito 8 ejemplo (81N) sin que pida código y dirigiendolos por la
línea
18 que comunica con el otro conmutador
* ARS Iusacell sin código para cuando entre la llamada a el conmutador poder realizar la llamada a la calle sin que pida el código
*También en los 2 conmutadores se crea un código corto con el número 8 dirigiendolos por el ARS Iusacell sin código, para poder realizar la llamada.
se guarda la configuración.
3. Pruebas
* Se Realizan pruebas en el conmutador de mieles , Osman realiza una marcación sin desconectar las troncales sip y si sale la llamada posteriormente se le comento que desconectara las troncales
Sip y que realizará la llamada para ver si hacia el desborde para Arcos el primer intento no funcionó nos dimos cuenta que el problema estaba en las troncales sip por que no se desconectaban al
momento por lo cual se tuvo que realizar una pequeña configuración en el ARS > ruta alternativa se le puso el ARS Desborde Mieles > Tiempo de espera de ruta alternativa se dejo en unos 10
segundos.
*Osman volvió a realizar una prueba mientras nosotros revisamos el system status y en efectivo la llamada realizó el desborde y mando la llamada a el conmutador de Arcos y sacó la llamada desde
las líneas de Arcos, en Arcos Robert nos ayudó a realizar las pruebas y nosotros monitoreando en el system status y de la misma manera salían las llamadas del conmutador de mieles.